8300,39,1

新品推荐

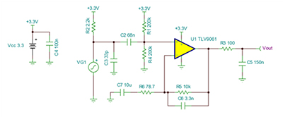
采用业界最小的运算放大器设计麦克风电路

采用业界最小的运算放大器设计麦克风电路

语音指令是许多应用中的一种流行功能,也是让产品具备差异化市场竞争力的优势之一。麦克风是任何基于语音或语音的系统不可缺少的主要组成部分,而驻极体麦克风凭借体积…

2019/01/08
克莱默推出新一代12G SDI 32端口矩阵切换器

克莱默推出新一代12G SDI 32端口矩阵切换器

克莱默ASPEN-32UFX 32端口矩阵切换器(带同步锁相),确保任何时候都能实现完美切换。对于12G SDI信号而言,每一端口都可用作输入或输出,从而实现无限自定义配置和成本…

2019/01/08
新品 | 新一代企业级核心处理器 Q-SYS Core 5200

新品 | 新一代企业级核心处理器 Q-SYS Core 5200

Q-SYS Core 5200 企业级处理器融合强大的 Dell ™硬件平台,基于享誉全球、丰富强大的服务器平台,同时兼容 Q-SYS 系统——专业音视频领域内首个以Intel® 实时操作…

2019/01/07
官宣 | QSC与DELL合力打造NS系列企业级网络交换机

官宣 | QSC与DELL合力打造NS系列企业级网络交换机

QSC针对Q-LAN、Dante协议及AES67标准,推出了一款用于优化实时音视频网络传输的企业级交换机——Q-SYS NS系列预配置网络交换机。Q-SYS NS系列企业级网络交换机,经过专…

2019/01/07
ATEIS推出第二代垂直无源阵列扬声器

ATEIS推出第二代垂直无源阵列扬声器

亚提斯第二代垂直阵列无源音箱上市,基于Messenger Pro™专利算法的过滤技术,让会议室调试和安装如此简单。Smartvox-II-30/60为一款垂直阵列扬声器,在扬声器的单元位…

2018/12/29
Q-Meeting“智能+简单”让会议智慧升级!

Q-Meeting“智能+简单”让会议智慧升级!

同辉自去年推出会议设备Q-Share智能交互会议终端,其便捷稳定的功能特性为客户办公带来了极大的便利,凭借技术实力引领会议室迈向智能的改革浪潮。作为综合显示应用服务…

2018/12/28
“中国魂”独具魅力!鸿合-AliOS见证协作办公新标杆

“中国魂”独具魅力!鸿合-AliOS见证协作办公新标杆

新时代“生产力”——智能协同会议正在引领智慧办公革新浪潮!2018年,鸿合与AliOS携手合作,将业界领先的硬、软件方案融合为一,全新智能会议解决方案横空出世!自主研…

2018/12/28
不玩虚的!拼接屏新势力 将“色彩”进行到底

不玩虚的!拼接屏新势力 将“色彩”进行到底

随着显示器的使用范围越来越广泛,单一屏的普通显示器也不再能够满足零售、广电、监控等行业苛刻的要求。画面更大、视野更广、色彩更好的显示器成为了行业厂商的首选。…

2018/12/27