采用业界最小的运算放大器设计麦克风电路

时间:2019/01/08 来源:专业视听网

关键词: TI、麦克风电路

语音指令是许多应用中的一种流行功能,也是让产品具备差异化市场竞争力的优势之一。麦克风是任何基于语音或语音的系统不可缺少的主要组成部分,而驻极体麦克风凭借体积小、低成本和高性能的特点成为了此类应用的常见选择。

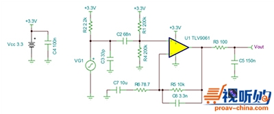
本文围绕高性能、成本敏感型电路系列文章的主题,为大家介绍体积极小、成本优化的驻极体电容式麦克风前置放大器的设计。该设计采用TLV9061,这是业界最小的运算放大器(op amp),采用0.8mm×0.8mm超小外形无引线(X2SON)封装技术。驻极体麦克风放大器的电路配置如图1所示。

图 1:同相驻极体麦克风放大器电路

大多数驻极体麦克风都采用结型场效应晶体管(JFET)进行内部缓冲,JFET采用2.2kΩ上拉电阻进行偏置。声波移动麦克风元件,导致电流流入麦克风内部的JFET漏极。JFET漏极电流在R2上产生电压降,该电压降交流耦合,偏置到中间电源并连接到运算放大器的IN+引脚。运算放大器配置为带通滤波的同相放大器电路。利用预期的输入信号电平和所需的输出幅度和响应,您可以计算电路的增益和频率响应。

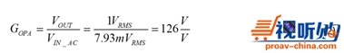
让我们来看一个电路的示例设计,用于+ 3.3V电源,输入为7.93mVRMS,输出信号为1VRMS。7.93mVRMS对应于具有麦克风的0.63Pa声级输入和-38dB声压级(SPL)灵敏度规格。带宽目标是将300Hz的常见语音频率带宽传递到3kHz。

公式1显示了定义VOUT和AC输入信号


公式2根据预期的输入信号电平和所需的输出电平计算所需的增益:

选择标准的10kΩ反馈电阻,并使用公式3计算R6:

要将所需通带中的衰减从300Hz降至3kHz,请将上(fH)和下(fL)截止频率设置在所需带宽之外(公式4):

选择C7设置fL截止频率(公式5):

选择C6以设置fH截止频率(公式6):

要将输入信号截止频率设置得足够低以使低频声波仍能通过,请选择C2以实现30Hz截止频率(fIN)(公式7):

图2显示了麦克风前置放大器电路的测量传递函数。由于高通滤波器和低通滤波器之间的窄带宽和衰减,平带增益仅达到41.8dB或122.5V / V,略低于目标。

图 2:麦克风前置放大器的传输功能

采用TI的X2SON封装技术将电路安装到6mm直径驻极体麦克风的背面。由于安装尺寸限制,需要采用非常小的运算放大器:TLV9061的占位面积仅0.8mm×0.8mm。此外,0201小尺寸电阻和电容最大限度地减小印刷电路板(PCB)面积,您也可以采用更小的电阻来进一步减小该面积。印刷电路板布局如图3和图4所示。

图 3:安装6mm直径驻极体麦克风背面的麦克风前置放大器布局

图 4:PCB设计的三维视图,显示了麦克风和PCB的不同角度

您可以调整上述设计步骤,以满足不同的麦克风灵敏度要求。在使用TLV9061等小型放大器进行设计时,请注意参考“采用TI X2SON封装进行设计和制造中的布局最佳实践”

其他资源

• 下载TLV9061数据表。

• 为了简化和加快系统设计,可以下载《模拟工程师电路设计指导手册》,该手册提供了一个全面的子电路设计理念库。

• 可以在《模拟口袋参考指南》中查找常用的模拟设计公式。

热门技术探讨更多>>

同类产品或技术文章列表更多>>